電子科技公司廠房鋼結構施工組織設計方案(DOC 53頁)
電子科技公司廠房鋼結構施工組織設計方案(DOC 53頁)內容簡介
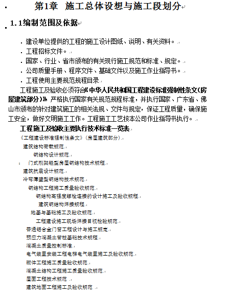
第1章施工總體設想與施工段劃分
第2章施工進度計劃和進度保證措施
第3章勞動力和材料投入計劃及其保證措施
第4章機械設備投入計劃及檢測設備
第5章施工平麵布置與臨時設施布置
第6章關鍵施工技術及工藝
1.1編製範圍及依據
1.2工程概況
1.2.1總體概況
1.2.2建築設計概況
1.2.3基礎設計概況
1.2.4鋼結構工程設計概況
1.2.4.1結構構件係統
1.2.4.2設計依據及施工應遵守的技術規範與規程
1.2.4.3結構用材
1.2.4.4結構製造
1.2.4.5結構安裝
1.2.4.6高強度螺栓的施工要求
1.2.4.7鋼結構油漆和除鏽
1.2.5電氣工程
1.2.6消防係統
1.3施工段的劃分與施工總體安排
1.3.1施工段的劃分
1.3.2施工階段部署與施工方案選擇
1.3.2.1施工準備階段工作
1.3.2.2施工方案選擇
1.4施工管理目標
1.4.1質量管理目標
1.4.2施工工期目標
1.4.3安全文明施工目標
..............................
第2章施工進度計劃和進度保證措施
第3章勞動力和材料投入計劃及其保證措施
第4章機械設備投入計劃及檢測設備
第5章施工平麵布置與臨時設施布置
第6章關鍵施工技術及工藝
1.1編製範圍及依據
1.2工程概況
1.2.1總體概況
1.2.2建築設計概況
1.2.3基礎設計概況
1.2.4鋼結構工程設計概況
1.2.4.1結構構件係統
1.2.4.2設計依據及施工應遵守的技術規範與規程
1.2.4.3結構用材
1.2.4.4結構製造
1.2.4.5結構安裝
1.2.4.6高強度螺栓的施工要求
1.2.4.7鋼結構油漆和除鏽
1.2.5電氣工程
1.2.6消防係統
1.3施工段的劃分與施工總體安排
1.3.1施工段的劃分
1.3.2施工階段部署與施工方案選擇
1.3.2.1施工準備階段工作
1.3.2.2施工方案選擇
1.4施工管理目標
1.4.1質量管理目標
1.4.2施工工期目標
1.4.3安全文明施工目標
..............................
下一篇:尚無數據
用戶登陸
電子行業企業管理熱門資料
電子行業企業管理相關下載