某工程塑料排水板施工方案(DOC 6頁)
某工程塑料排水板施工方案(DOC 6頁)內容簡介
1)工程概況
2)工藝流程
3)施工方法
4)注意事項
5)沉降觀測板埋設及觀測
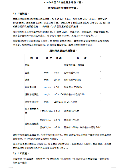
6)塑料排水板質量檢驗評定標準
7)、環境保護與職業健康安全措施
××作業區3#泊位後方堆場工程
××港××作業區3#泊位後方堆場工程
①發生回帶的數量不宜超過打設總數的5%。
①塑料排水管的規格、質量和排水性能必須符合設計要求和有關規定。
①采用極坐標法用全站儀施放各單元的控製邊線。
①鋪設枕木、軌道,將機器移入場內。
②單元內各插板點位則利用鋼尺量距通過內外邊線施放,
用白石灰粉作醒目標誌,並編製打設板位編號和板位順序。
②塑料排水板下沉時,嚴禁出現扭結、斷裂和撕破濾膜等現象。
②將排水板裝入卷筒,並通過門架上的滑輪將排水板引入插杆中。
③塑料排水板的底標高必須符合設計要求,其頂端必須高出砂頂麵。
③插板前檢查套管垂直度,若不符合要求,前後可調節門架位置,
左右可調節套管位置,保證插板垂直度在1.5%以內。
④回帶長度不得超過50cm。
④將排水板從插入杆端頭引出、折回,夾上短鋼筋
(樁位放樣時插在樁位上),用訂板機訂好。
⑤拉緊排水板,將插入杆對準樁位。
⑥開啟振動將插入杆壓入地基。
⑦在套管上按照設計深度用紅漆作上明顯標識,到達設計深度
(預先在插入杆用紅漆劃上標誌)後將插入杆拔出。則排水板被短鋼筋錨固於孔底。
⑧在砂墊層以上30cm處將排水板剪斷埋入砂中。
⑨移至下一個樁位。
..............................
2)工藝流程
3)施工方法
4)注意事項
5)沉降觀測板埋設及觀測
6)塑料排水板質量檢驗評定標準
7)、環境保護與職業健康安全措施
××作業區3#泊位後方堆場工程
××港××作業區3#泊位後方堆場工程
①發生回帶的數量不宜超過打設總數的5%。
①塑料排水管的規格、質量和排水性能必須符合設計要求和有關規定。
①采用極坐標法用全站儀施放各單元的控製邊線。
①鋪設枕木、軌道,將機器移入場內。
②單元內各插板點位則利用鋼尺量距通過內外邊線施放,
用白石灰粉作醒目標誌,並編製打設板位編號和板位順序。
②塑料排水板下沉時,嚴禁出現扭結、斷裂和撕破濾膜等現象。
②將排水板裝入卷筒,並通過門架上的滑輪將排水板引入插杆中。
③塑料排水板的底標高必須符合設計要求,其頂端必須高出砂頂麵。
③插板前檢查套管垂直度,若不符合要求,前後可調節門架位置,
左右可調節套管位置,保證插板垂直度在1.5%以內。
④回帶長度不得超過50cm。
④將排水板從插入杆端頭引出、折回,夾上短鋼筋
(樁位放樣時插在樁位上),用訂板機訂好。
⑤拉緊排水板,將插入杆對準樁位。
⑥開啟振動將插入杆壓入地基。
⑦在套管上按照設計深度用紅漆作上明顯標識,到達設計深度
(預先在插入杆用紅漆劃上標誌)後將插入杆拔出。則排水板被短鋼筋錨固於孔底。
⑧在砂墊層以上30cm處將排水板剪斷埋入砂中。
⑨移至下一個樁位。
..............................
下一篇:尚無數據
用戶登陸
給排水工程熱門資料
給排水工程相關下載