某國際雅苑智能建築係統施工組織設計(DOC 28頁)
某國際雅苑智能建築係統施工組織設計(DOC 28頁)內容簡介
第一階段設計階段:分為布線係統的概念設計和施工工藝設計
第一階段:施工準備(包括現場準備、技術準備、物資準備等及預埋);
第七章工程檢驗與驗收
第三章安全生產製度
第三階段係統認證和文檔管理
第三階段:電線電纜敷設施工;
第二章質量管理
第二階段工程實施階段:分穿線、端接、測試
第二階段:主幹管線施工(由建設方承擔);
第五章施工前準備工作
第五階段,機房設備安裝;
第六章施工技術要求
第六階段:分子係統調試與係統連調;
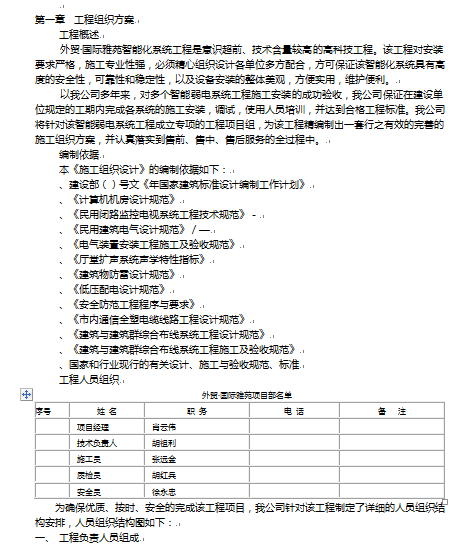
第四章工程管理
第四階段:前端設備安裝;
(一)需要臨時占用規劃批準範圍以外場地的;
(一)、我們的三大優勢:信譽!技術!經驗!
(三)需要臨時停電、停水、中斷道路交通的;
(二)可能損壞道路、管線、電力、郵電通訊等公共設施的;
(二)、我們的質量保證體係
(五)法律、法規規定需要辦理報批手續的其他情形。
..............................
第一階段:施工準備(包括現場準備、技術準備、物資準備等及預埋);
第七章工程檢驗與驗收
第三章安全生產製度
第三階段係統認證和文檔管理
第三階段:電線電纜敷設施工;
第二章質量管理
第二階段工程實施階段:分穿線、端接、測試
第二階段:主幹管線施工(由建設方承擔);
第五章施工前準備工作
第五階段,機房設備安裝;
第六章施工技術要求
第六階段:分子係統調試與係統連調;
第四章工程管理
第四階段:前端設備安裝;
(一)需要臨時占用規劃批準範圍以外場地的;
(一)、我們的三大優勢:信譽!技術!經驗!
(三)需要臨時停電、停水、中斷道路交通的;
(二)可能損壞道路、管線、電力、郵電通訊等公共設施的;
(二)、我們的質量保證體係
(五)法律、法規規定需要辦理報批手續的其他情形。
..............................
下一篇:尚無數據
用戶登陸
工程設計熱門資料
工程設計相關下載