消防係統物業接管驗收規範及表格(DOC 22頁)
消防係統物業接管驗收規範及表格(DOC 22頁)內容簡介
1.11消防報警信號電梯迫降聯動記錄。
1.12消防報警信號避難層正壓送風聯動記錄。
1.13消防水管進水試壓、保壓記錄。
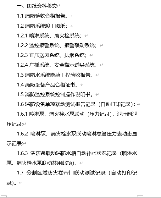
1.1消防驗收合格報告。
1.2.1噴淋係統、消火栓係統;
1.2.2監控報警係統、報警聯動係統;
1.2.3正壓送風係統、排煙係統;
1.2.4廣播係統、安全指示誘導係統。
1.2消防係統竣工圖紙:
1.3消防水係統隱蔽工程驗收報告。
1.4消防設備產品合格證書。
1.5消防監控係統控製操作說明書。
1.6.1噴淋泵、消火栓水泵聯動(壓力記錄),泄壓閥泄壓記錄;
1.6.2噴淋泵、消火栓水泵聯動噴淋總管壓力表動態顯示記錄;
1.6.3消防泵聯動消防水箱自動補水狀況記錄(噴淋水泵、消火栓水泵聯動共用此項)。
1.6消防設備單項聯動測試報告記錄(自動打印記錄):
1.7分割區域防火卷簾門聯動測試記錄(自動打印記錄)。
1.8消防電梯前室、消防走貨梯正壓送風聯動測試記錄
(自動打印記錄)、風口風量以消防局檢測驗收為準。
1.9辦公區域消防排煙聯動測試記錄(自動打印記錄)。
..............................
1.12消防報警信號避難層正壓送風聯動記錄。
1.13消防水管進水試壓、保壓記錄。
1.1消防驗收合格報告。
1.2.1噴淋係統、消火栓係統;
1.2.2監控報警係統、報警聯動係統;
1.2.3正壓送風係統、排煙係統;
1.2.4廣播係統、安全指示誘導係統。
1.2消防係統竣工圖紙:
1.3消防水係統隱蔽工程驗收報告。
1.4消防設備產品合格證書。
1.5消防監控係統控製操作說明書。
1.6.1噴淋泵、消火栓水泵聯動(壓力記錄),泄壓閥泄壓記錄;
1.6.2噴淋泵、消火栓水泵聯動噴淋總管壓力表動態顯示記錄;
1.6.3消防泵聯動消防水箱自動補水狀況記錄(噴淋水泵、消火栓水泵聯動共用此項)。
1.6消防設備單項聯動測試報告記錄(自動打印記錄):
1.7分割區域防火卷簾門聯動測試記錄(自動打印記錄)。
1.8消防電梯前室、消防走貨梯正壓送風聯動測試記錄
(自動打印記錄)、風口風量以消防局檢測驗收為準。
1.9辦公區域消防排煙聯動測試記錄(自動打印記錄)。
..............................
下一篇:尚無數據
用戶登陸
物業管理熱門資料
物業管理相關下載