鍋爐高溫段過熱器管束更換組織設計(DOC 25頁)
鍋爐高溫段過熱器管束更換組織設計(DOC 25頁)內容簡介
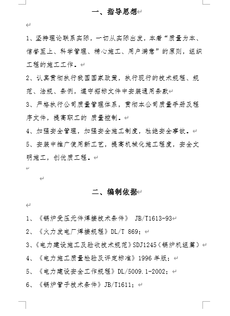
一、指導思想
七、焊工方法及工藝
三、工程概況
九、安裝工藝流程及技術要求
二、編製依據
五、施工條件
八、質量評定標準
六、安全措施及項目建設目標
十、文明施工
十一、驗收標準及質量保證
十二、完工後服務
1、施工前施工人員必須對此項工程技術規範進行學習,
熟知根河熱電公司檢修規程及國家相關標準的內容;
2、安裝前必須對所要安裝的過熱器管束,做通球試驗,試驗合格後,方可進行安裝。
3、安裝前應根據施工現場實際要求,進行拆除牆體各處保溫的拆除,不得擅自擴大範圍。
4、所安裝過熱器管束應保證橫平豎直。
5、拆除和安裝時不得碰傷、損壞其他設備及原件;
6、對所拆除的水冷壁管下部用木堵頭堵死,以防止掉進雜物;
對所拆除的水冷壁管恢複時應按原設計進行,不得擅自隨意改變原設計。
7、焊接人員必須經過專業技術培訓,取得相應的資格證,方可上崗焊接。
8、管子破口內及邊緣20mm處,母材不得有裂紋、重皮及毛刺等現象。如有必須及時通知甲方後進行處理。
9、管接口對口時不得強行對口;焊口不得有咬邊現象、夾渣及錯口不得於1mm.
..............................
七、焊工方法及工藝
三、工程概況
九、安裝工藝流程及技術要求
二、編製依據
五、施工條件
八、質量評定標準
六、安全措施及項目建設目標
十、文明施工
十一、驗收標準及質量保證
十二、完工後服務
1、施工前施工人員必須對此項工程技術規範進行學習,
熟知根河熱電公司檢修規程及國家相關標準的內容;
2、安裝前必須對所要安裝的過熱器管束,做通球試驗,試驗合格後,方可進行安裝。
3、安裝前應根據施工現場實際要求,進行拆除牆體各處保溫的拆除,不得擅自擴大範圍。
4、所安裝過熱器管束應保證橫平豎直。
5、拆除和安裝時不得碰傷、損壞其他設備及原件;
6、對所拆除的水冷壁管下部用木堵頭堵死,以防止掉進雜物;
對所拆除的水冷壁管恢複時應按原設計進行,不得擅自隨意改變原設計。
7、焊接人員必須經過專業技術培訓,取得相應的資格證,方可上崗焊接。
8、管子破口內及邊緣20mm處,母材不得有裂紋、重皮及毛刺等現象。如有必須及時通知甲方後進行處理。
9、管接口對口時不得強行對口;焊口不得有咬邊現象、夾渣及錯口不得於1mm.
..............................
下一篇:尚無數據
用戶登陸
工程設計熱門資料
工程設計相關下載