建築工程質量檢查內容與要求(DOC 25頁)
建築工程質量檢查內容與要求(DOC 25頁)內容簡介
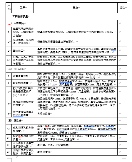
一、實體質量
一、工程實體質量
一、開工前技術準備
二、工程實體質量
二、工程技術資料
二、質量技術資料
土建工程質量專項檢查內容與要求
地基基礎工程質量專項檢查內容與要求
工程項目實體質量評分表
工程項目技術質量檢查考核評分表
2、創優規劃質量獎包括:國家級質量獎、省部級質量獎、QC成果及各類專項質量獎。
2、壓力儀表取源接頭連接,應不使儀表承受機械應力,且無滲漏。
2、地腳螺栓底端不得碰預留地腳螺栓孔的孔底,與孔壁的距離應大於15mm;
2、換熱器及管道焊接質量,構件無變形,焊縫均勻,無殘留物,油漆色澤一致,不返鏽。
2、檢查墊板組在放置平穩和不影響二次灌漿的情況下,應盡量靠近地腳螺栓和主要受力部位;
2、檢查施工後主要受力結構件的主要幾何尺寸;
2、檢查設備的縱、橫向中心線極限偏差、標高極限偏差、
水平度或鉛垂度公差應符合各專業機械設備安裝工程及驗收規範的規定。
2、母線的搭接鑽孔直徑、搭接長度及扭緊力矩,應符規範規定。
2、永久中心標板和永久基準點可采用銅材、不鏽鋼材、
普通鋼材製造,采用普通鋼材製造時應有防腐蝕措施;
2、灌注時,不得使地腳螺栓歪斜和影響設備的安裝精度;
2、燈罩、隔板無扭曲變形,附件齊全,塗層完整。燈具固定牢固可靠,不使用木鍥。
2、直埋電纜在回填前應填黃砂和蓋板保護,且按規範要求設置電纜直埋標誌樁。
2、直接埋地的儀表管道連接,必須采用焊接。
2、稱量漏鬥、主傳動站設備安裝,設備無損傷、無汙染、運轉平穩,安裝螺栓外露長度一致;
2、輸煤管道、噴吹管道安裝無變形、焊接質量符合標準,油漆色澤一致,無汙損。
2、配電櫃安裝垂直度允許偏差不大於1.5mm,盤間接縫不應大於2m,成列盤麵偏差不應大於5mm。
2、金屬電纜橋架及其支架全長不少於2處與接地幹線相連。
2、鐵口平台設備安裝,各部焊接牢固,尺寸定位準確;
2、高強度大六角螺栓連接副終擰完成1h後、48h內應進行終擰扭矩檢查
..............................
一、工程實體質量
一、開工前技術準備
二、工程實體質量
二、工程技術資料
二、質量技術資料
土建工程質量專項檢查內容與要求
地基基礎工程質量專項檢查內容與要求
工程項目實體質量評分表
工程項目技術質量檢查考核評分表
2、創優規劃質量獎包括:國家級質量獎、省部級質量獎、QC成果及各類專項質量獎。
2、壓力儀表取源接頭連接,應不使儀表承受機械應力,且無滲漏。
2、地腳螺栓底端不得碰預留地腳螺栓孔的孔底,與孔壁的距離應大於15mm;
2、換熱器及管道焊接質量,構件無變形,焊縫均勻,無殘留物,油漆色澤一致,不返鏽。
2、檢查墊板組在放置平穩和不影響二次灌漿的情況下,應盡量靠近地腳螺栓和主要受力部位;
2、檢查施工後主要受力結構件的主要幾何尺寸;
2、檢查設備的縱、橫向中心線極限偏差、標高極限偏差、
水平度或鉛垂度公差應符合各專業機械設備安裝工程及驗收規範的規定。
2、母線的搭接鑽孔直徑、搭接長度及扭緊力矩,應符規範規定。
2、永久中心標板和永久基準點可采用銅材、不鏽鋼材、
普通鋼材製造,采用普通鋼材製造時應有防腐蝕措施;
2、灌注時,不得使地腳螺栓歪斜和影響設備的安裝精度;
2、燈罩、隔板無扭曲變形,附件齊全,塗層完整。燈具固定牢固可靠,不使用木鍥。
2、直埋電纜在回填前應填黃砂和蓋板保護,且按規範要求設置電纜直埋標誌樁。
2、直接埋地的儀表管道連接,必須采用焊接。
2、稱量漏鬥、主傳動站設備安裝,設備無損傷、無汙染、運轉平穩,安裝螺栓外露長度一致;
2、輸煤管道、噴吹管道安裝無變形、焊接質量符合標準,油漆色澤一致,無汙損。
2、配電櫃安裝垂直度允許偏差不大於1.5mm,盤間接縫不應大於2m,成列盤麵偏差不應大於5mm。
2、金屬電纜橋架及其支架全長不少於2處與接地幹線相連。
2、鐵口平台設備安裝,各部焊接牢固,尺寸定位準確;
2、高強度大六角螺栓連接副終擰完成1h後、48h內應進行終擰扭矩檢查
..............................
下一篇:尚無數據
用戶登陸
工程質量熱門資料
工程質量相關下載