中小企業員工管理製度大全(DOC 21頁)
中小企業員工管理製度大全(DOC 21頁)內容簡介
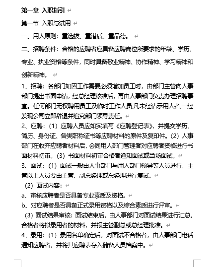
第一章入職指引
第一節入職與試用
第一節職業準則
第一節薪酬
第三章薪酬福利製度
第三節獎懲
第二章行為規範
第二節考勤管理
第二節行為準則
第四節人事異動
(1)崗位工資根據工作崗位和崗位所需要的技能確定,
不同崗位對應不同的崗位工資級別。
(2)工齡工資根據員工實際參加工作時間和員工在本公司工作的時間來確定。
(3)學曆工資根據員工所具有的學曆水平來確定。
(4)績效工資根據公司對員工考評結果確定。
(1)考勤負責人需對公司員工出勤情況於每月三十日前(遇節假日順延)
將上月考勤予以上報,經部門領導審核後,報人事部門彙總,並對考勤準確性負責。
(2)人事部門對公司考勤行使檢查權,各部門領導對本部門行使檢查權。
檢查分例行檢查(每月至少兩次)和隨機檢查。
(2)公司聘用人員在麵試通過後,除特殊情形核準免予試用外,
應一律先經試用,員工試用期以1個月至3個月為限,
試用期間經考核不合格者,應無條件接受延長試用期或解雇,不得提出異議。
(2)加班工資按以下標準計算
..............................
第一節入職與試用
第一節職業準則
第一節薪酬
第三章薪酬福利製度
第三節獎懲
第二章行為規範
第二節考勤管理
第二節行為準則
第四節人事異動
(1)崗位工資根據工作崗位和崗位所需要的技能確定,
不同崗位對應不同的崗位工資級別。
(2)工齡工資根據員工實際參加工作時間和員工在本公司工作的時間來確定。
(3)學曆工資根據員工所具有的學曆水平來確定。
(4)績效工資根據公司對員工考評結果確定。
(1)考勤負責人需對公司員工出勤情況於每月三十日前(遇節假日順延)
將上月考勤予以上報,經部門領導審核後,報人事部門彙總,並對考勤準確性負責。
(2)人事部門對公司考勤行使檢查權,各部門領導對本部門行使檢查權。
檢查分例行檢查(每月至少兩次)和隨機檢查。
(2)公司聘用人員在麵試通過後,除特殊情形核準免予試用外,
應一律先經試用,員工試用期以1個月至3個月為限,
試用期間經考核不合格者,應無條件接受延長試用期或解雇,不得提出異議。
(2)加班工資按以下標準計算
..............................
下一篇:尚無數據
用戶登陸
員工管理熱門資料
員工管理相關下載