某路汙水頂管施工技術交底(DOC 25頁)
某路汙水頂管施工技術交底(DOC 25頁)內容簡介
10、井壁開孔、洞口加固,安裝止水裝置
11、頂管正常頂進施工的操作:
12、正常頂進注意環節:
13、特殊情況下的頂管施工技術措施
14、頂管施工的注意事項
15、泥漿的處理與排放
1、工作井或接收井的布置
1、工地設置工程標牌,安全技術措施標準牌。
1)、下沉注意事項:
1)地麵監測,優化掘進機參數。
2、主要設備
2、工作井、接收井的結構型式
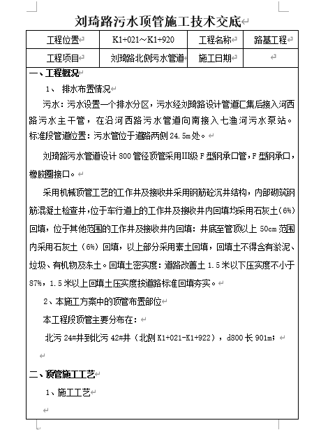
2、本施工方案中的頂管布置部位
2、進入施工現場的施工人員必須佩戴安全帽,
其他人員未經允許不得進入施工現場。
2)注漿穩定措施
3、施工現場的各種材料、機械擺放整齊,標識明確。
3、沉井法工藝流程:
3、頂管方法
3)、閉水試驗合格標準:
3)置換泥漿措施
4、施工道路經常維修養護,確保道路暢通。
4、機械與材料進場準備
4、沉井(工作井、接收井)的製作
4)壓漿工藝及壓漿操作規程
5、沉井下沉
5、生產準備工作
5)管節頂進
6、在地麵的準備工作
6、沉井清基、封底
6)頂管測量控製與校正,糾偏
7、基座安裝
7、沉井下沉的注意事項及措施
8、管道安裝
..............................
11、頂管正常頂進施工的操作:
12、正常頂進注意環節:
13、特殊情況下的頂管施工技術措施
14、頂管施工的注意事項
15、泥漿的處理與排放
1、工作井或接收井的布置
1、工地設置工程標牌,安全技術措施標準牌。
1)、下沉注意事項:
1)地麵監測,優化掘進機參數。
2、主要設備
2、工作井、接收井的結構型式
2、本施工方案中的頂管布置部位
2、進入施工現場的施工人員必須佩戴安全帽,
其他人員未經允許不得進入施工現場。
2)注漿穩定措施
3、施工現場的各種材料、機械擺放整齊,標識明確。
3、沉井法工藝流程:
3、頂管方法
3)、閉水試驗合格標準:
3)置換泥漿措施
4、施工道路經常維修養護,確保道路暢通。
4、機械與材料進場準備
4、沉井(工作井、接收井)的製作
4)壓漿工藝及壓漿操作規程
5、沉井下沉
5、生產準備工作
5)管節頂進
6、在地麵的準備工作
6、沉井清基、封底
6)頂管測量控製與校正,糾偏
7、基座安裝
7、沉井下沉的注意事項及措施
8、管道安裝
..............................
下一篇:尚無數據
用戶登陸
生產管理知識熱門資料
生產管理知識相關下載