禽肉初加工標準操作規程(DOC 27頁)
禽肉初加工標準操作規程(DOC 27頁)內容簡介
SOP(10)開嗉
SOP(11)開膛
SOP(12)掏內髒
SOP(13)摘(肫、心、肝)、扯腸
SOP(14)掏肺
SOP(15)複檢內髒
SOP(16)雞心加工
SOP(17)雞胗加工
SOP(19)下腳料收集
Sop(1)凍品入庫
SOP(1)卸車
SOP(20)掛雞
SOP(22)風預冷
SOP(23)複檢雞體
SOP(24)整形裝盒
SOP(25)包裝
Sop(2)凍品包裝
SOP(2)掛雞
SOP(3)回籠
Sop(3)鮮品包裝
Sop(4)熟食入庫
SOP(4)電麻及刺殺
Sop(5)產品發貨
SOP(5)浸燙
SOP(6)脫毛
SOP(7)複檢體毛
SOP(8)掛雞
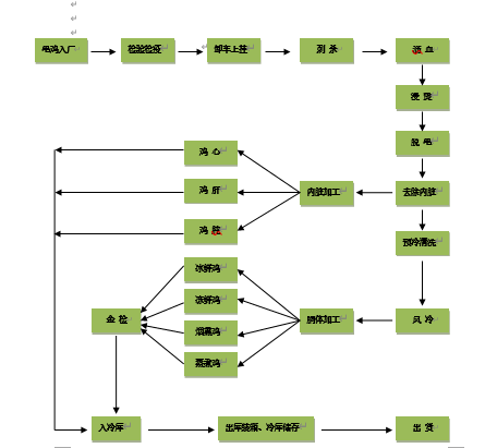
目錄(一)生產工藝流程圖…2
目錄(三)禽肉初加工倉儲工作指南18
目錄(二)禽肉初加工生產標準操作規程…6
禽肉初加工倉儲工作指南
禽肉初加工標準操作規程(SOP)
禽肉初加工生產標準操作規程(SOP)
規範各崗位操作,特製訂本指南
..............................
SOP(11)開膛
SOP(12)掏內髒
SOP(13)摘(肫、心、肝)、扯腸
SOP(14)掏肺
SOP(15)複檢內髒
SOP(16)雞心加工
SOP(17)雞胗加工
SOP(19)下腳料收集
Sop(1)凍品入庫
SOP(1)卸車
SOP(20)掛雞
SOP(22)風預冷
SOP(23)複檢雞體
SOP(24)整形裝盒
SOP(25)包裝
Sop(2)凍品包裝
SOP(2)掛雞
SOP(3)回籠
Sop(3)鮮品包裝
Sop(4)熟食入庫
SOP(4)電麻及刺殺
Sop(5)產品發貨
SOP(5)浸燙
SOP(6)脫毛
SOP(7)複檢體毛
SOP(8)掛雞
目錄(一)生產工藝流程圖…2
目錄(三)禽肉初加工倉儲工作指南18
目錄(二)禽肉初加工生產標準操作規程…6
禽肉初加工倉儲工作指南
禽肉初加工標準操作規程(SOP)
禽肉初加工生產標準操作規程(SOP)
規範各崗位操作,特製訂本指南
..............................
下一篇:尚無數據
用戶登陸
生產製度表格熱門資料
生產製度表格相關下載