某房地產公司行政管理製度彙編(DOC 44頁)
某房地產公司行政管理製度彙編(DOC 44頁)內容簡介
目錄
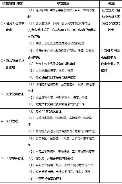
第一局部 部門職責
第二局部 組織結構與崗位描述
第三局部 部門製度
第一章 行政管理製度
一、員工日常行為標準
二、考勤管理
三、公司財產及辦公用品管理
四、會議管理
五、文件、檔案管理
第二章 18新利真人网 管理製度
一、18新利真人网 管理原則
二、招聘需求的申請和批準流程
三、招聘周期
四、招聘實施
五、入職辦理
六、入職培訓
七、試用期和實習期的管理
八、員工培訓管理
九、離職管理
十、違紀管理細則
十一、請休假管理
第三章 後勤管理製度
一、辦公區、生活區衛生管理規定
二、消防、安保管理
三、生活配套的管理
四、食堂的管理
第四章 招待管理製度
第五章 工資薪酬管理細則
一、公司中層以上管理人員年薪管理方法
二、月薪超過 5000 元的技術人員和主管的工資管理方法
三、營銷部績效提成考核方法
四、普通員工工資管理方法
五、試用期員工工資規定
六、員工工資變更
七、關於優秀部門及優秀部門經理的評定
八、優秀員工的評定
九、突出奉獻獎的評定
十、年終獎金的標準
十一、年終各類獎金發放時間和方式
十二、津貼的標準
十三、員工獎勵
第六章 部門績效考核細則
..............................
第一局部 部門職責
第二局部 組織結構與崗位描述
第三局部 部門製度
第一章 行政管理製度
一、員工日常行為標準
二、考勤管理
三、公司財產及辦公用品管理
四、會議管理
五、文件、檔案管理
第二章 18新利真人网 管理製度
一、18新利真人网 管理原則
二、招聘需求的申請和批準流程
三、招聘周期
四、招聘實施
五、入職辦理
六、入職培訓
七、試用期和實習期的管理
八、員工培訓管理
九、離職管理
十、違紀管理細則
十一、請休假管理
第三章 後勤管理製度
一、辦公區、生活區衛生管理規定
二、消防、安保管理
三、生活配套的管理
四、食堂的管理
第四章 招待管理製度
第五章 工資薪酬管理細則
一、公司中層以上管理人員年薪管理方法
二、月薪超過 5000 元的技術人員和主管的工資管理方法
三、營銷部績效提成考核方法
四、普通員工工資管理方法
五、試用期員工工資規定
六、員工工資變更
七、關於優秀部門及優秀部門經理的評定
八、優秀員工的評定
九、突出奉獻獎的評定
十、年終獎金的標準
十一、年終各類獎金發放時間和方式
十二、津貼的標準
十三、員工獎勵
第六章 部門績效考核細則
..............................
下一篇:尚無數據
用戶登陸
行政管理製度相關下載