某公司各部門員工績效考核製度細則(DOC 33頁)
某公司各部門員工績效考核製度細則(DOC 33頁)內容簡介
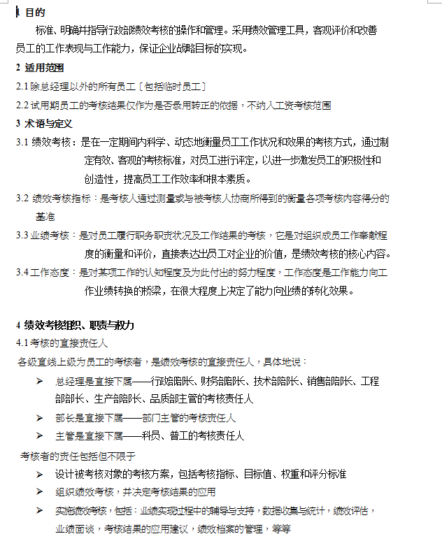
1 目的
2 適用範圍
3 術語與定義
4 績效考核組織、職責與權力
5 員工績效考核
6 績效考核製度修訂
7 績效考核文件使用與保存
8 績效考核申訴
9 附則
附件1之一:生產車間崗位標準管理方法
一、目的
二、工作職責及處分方法
附件1之二:倉管員崗位標準管理方法
一、目的
二、工作職責及處分方法
附件1之三:外協、采購員崗位標準管理方法
附件1之四:檢驗崗位標準管理方法
附件1之五:辦公人員崗位標準管理方法
一、會議室6S管理
二、辦公室6S管理
三、複印室6S管理
四、衛生間6S管理
五、宿舍6S管理
六、食堂6S管理
七、門衛6S管理
八、辦公台6S管理
九、電話6S管理
十、服飾6S管理
十一、標識6S管理
十二、禮儀6S管理
十三、電腦6S管理
十四、文件6S資料管理
十五、會議6S管理
附件2:行政紀律考核細則
..............................
2 適用範圍
3 術語與定義
4 績效考核組織、職責與權力
5 員工績效考核
6 績效考核製度修訂
7 績效考核文件使用與保存
8 績效考核申訴
9 附則
附件1之一:生產車間崗位標準管理方法
一、目的
二、工作職責及處分方法
附件1之二:倉管員崗位標準管理方法
一、目的
二、工作職責及處分方法
附件1之三:外協、采購員崗位標準管理方法
附件1之四:檢驗崗位標準管理方法
附件1之五:辦公人員崗位標準管理方法
一、會議室6S管理
二、辦公室6S管理
三、複印室6S管理
四、衛生間6S管理
五、宿舍6S管理
六、食堂6S管理
七、門衛6S管理
八、辦公台6S管理
九、電話6S管理
十、服飾6S管理
十一、標識6S管理
十二、禮儀6S管理
十三、電腦6S管理
十四、文件6S資料管理
十五、會議6S管理
附件2:行政紀律考核細則
..............................
下一篇:尚無數據
用戶登陸
員工管理製度熱門資料
員工管理製度相關下載